Skip to main content

Resource Quotas

This section covers the available deployment environments for Palette Virtual Clusters and the resource quotas that apply to users and virtual clusters.

Available Environments

Palette administrators can remove system-level cluster groups for all downstream users by setting the tenant developer setting Hide system-level cluster groups from tenant users to true. When this setting value is true, the beehive cluster is not displayed in the cluster group drop-down menu when deploying Palette virtual clusters.

The deployment path for a user

You can change tenant developer settings by switching to the tenant scope and navigating from the left Main Menu to Tenant Settings > Developers Settings. Toggle the Hide system-level cluster groups from tenant users button.

Virtual Cluster Resource Quota

Virtual clusters inherit resource quotas from the parent cluster group. The cluster group's virtual cluster settings determine the maximum resources per virtual cluster, and can be used to limit the number of resources a virtual cluster can claim from the group. By default, each virtual cluster requires at least 4 CPU, 4 GiB of memory, and 2 GiB of storage. Keep the required minimum values in mind when deploying virtual clusters or when defining the cluster group's virtual cluster settings.

Virtual ClusterMinimum Limit
CPU (per request)4
Memory (per request)4 GiB
Storage (per request)2 GiB
warning

A virtual cluster requires a minimum of 4 CPU, 4 GiB of memory, and 2 Gib of storage to launch successfully. The default settings in the cluster group virtual cluster configuration YAML file has the following values:

vcluster
resources:
limits:
cpu: 1000m
memory: 1Gi
ephemeral-storage: 1Gi
requests:
cpu: 200m
memory: 256Mi
ephemeral-storage: 128Mi

Increasing the limit and request values could result in a virtual cluster requiring more resources than the default values of CPU, 4 GiB Memory, and 2 Gib of storage.

If a user attempts to create a virtual cluster that needs more resources than the cluster group allows, the request will be denied because it exceeds the cluster group's defined limits.

Refer to the Create and Manage Cluster Groups to learn more about adjusting cluster group's virtual cluster settings.

User Resource Quotas

All Palette users are subject to resource quotas. The two entities that impact a user's resource quotas when interacting with virtual clusters are the tenant developer user quotas and the cluster group virtual cluster settings.

Tenant Developer User Quotas

The global user quotas that a Palette administrator has defined in the tenant developer settings are always evaluated first. The tenant user quotas define the maximum set of resources a user can claim.

  • Virtual clusters

  • CPU

  • Memory

  • Storage

For example, assume the following tenant developer user quotas for four virtual clusters are defined as 20 CPU, 32 GiB of memory, and 60 GiB of storage. With these settings, all users could deploy four virtual clusters, each virtual cluster with a maximum size allowed by the cluster group limits.

Users can also deploy a single virtual cluster that consumes 20 CPU, 32 GiB of memory, and 60 GiB of storage. In the latter example, the user cannot deploy additional clusters because CPU, memory, and storage resources are exhausted.


info

To change tenant user quotas, switch the scope to Tenant Admin and navigate from the left Main Menu to Tenant Settings > Developer Settings. In the User Quota section, you can adjust the maximum number of resources for users.

Quota Evaluation

Palette evaluates each virtual cluster creation request to verify the requesting user has enough resource quotas remaining based on the defined tenant user quota and if the virtual cluster request falls within the allowed limits of the parent cluster group.

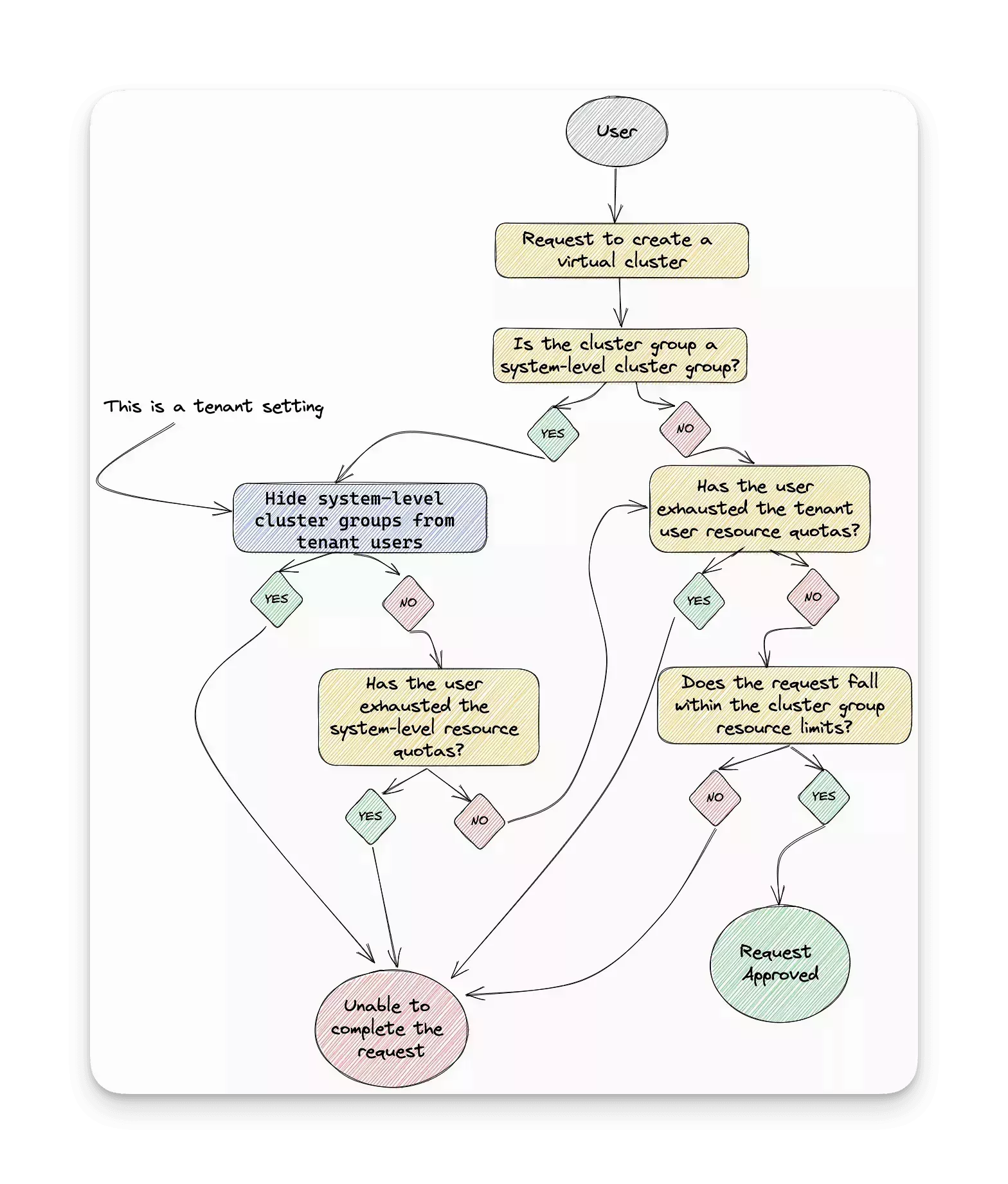
The following diagram displays the evaluation process Palette uses to determine the status of a virtual cluster creation request.

Order of flow when it comes to evaluating cluster requests

To better understand this concept, use the following examples.

  • Tenant Developer User Quotas:

    • Number of virtual clusters: 4
    • CPU: 20
    • Memory: 32 GiB
    • Storage: 60 GiB
  • Hide system-level cluster groups from tenant users: false

  • Cluster Group dev-special Virtual Cluster Settings

    • CPU (per requests): 8
    • Memory (per requests): 12 GiB
    • Storage (per requests): 12 GiB
  • User A's Current Resource Utilization

    • 1 virtual Cluster in dev-special
    • 8 CPU
    • 12 GiB Memory
    • 20 GiB of Storage
  • User B's Current Resource Utilization

    • 4 Virtual Cluster in dev-special
    • 16 CPU
    • 32 GiB Memory
    • 60 GiB of Storage

Scenario 1

User A is creating a request to deploy a virtual cluster to the dev-special cluster group. The virtual cluster is requesting the following resources:

  • 8 CPU
  • 12 GiB Memory
  • 20 GiB Memory

Request: ✅

Explanation: Based on tenant user quota, user A has these remaining resources for two virtual clusters: 12 CPU, 20 GiB Memory, and 40 GiB of storage. Based on cluster group quota, user A is within the resource limits of the dev-special cluster group.


Scenario 2

User B is creating a request to deploy a virtual cluster to the dev-special cluster group. The virtual cluster is requesting the following resources:

  • 4 CPU
  • 8 GiB Memory
  • 4 GiB Storage

Request: ❌

Explanation: User B has exceeded the tenant user quota for four clusters. Based on cluster group quota, the virtual cluster request falls within the approved limits.


Scenario 3

User B is creating a request to deploy a virtual cluster to a system-level cluster group. The virtual cluster is requesting the following resources:

  • 4 CPU
  • 8 GiB Memory
  • 4 GiB Storage

Request: ✅

Explanation: The request is accepted because it targets a system-level cluster group and not a cluster group managed by the tenant. Based on the cluster group quota, the number of requested resources falls within the within the approved limits of the system-level quota.